kubler ross stages of grief handout pdf

Our grief is as individual as our lives. Elisabeth Kübler-Ross discovered that terminally ill people experience a number of stages during the progress of their disease.


Grief Stages Teaching Resources Teachers Pay Teachers

91 and the possible superiority of certain metaphors over the five stages eg grief is a rollercoaster 3 68.

. Remember that working through grief is a normal and necessary. Kubler ross grief book. Kubler ross stages of grief handout pdf online pdf editor online.

Know that others have gone through this pain and. Macmillan Publishing Company 1969 developed a set of five stages commonly seen in the grieving. What is kubler ross 5 stages of grief.

He wanted to know what factors happen when we face death. The psychiatrist Elizabeth Kubler-Ross in her book On Death and Dying New York. This would strengthen the case for researchers and clinicians alike.

On Death and Dying was written over 50 years ago by Elisabeth Kubler-Ross. ResolutionsRTK The Process of Grief 6 SResource Info Handoutsgrief - the processdoc In Conclusion. Kubler ross stages of grief google scholar.

Before his work the subject of death was a bit. The five stages denial anger bargaining depression and acceptance are a part of the framework that makes up our learning to live with. Experience a feeling briefly intermittently or struggle with it for a very long time.

We must incorporate the work of Elisabeth Kübler-Ross in Our current Teaching and Practice and If so How. Kubler ross stages of grief handout pdf In 1969 psychologist Elizabeth Cubler-Ross did some research on terminal patients. The task is completed as the patient begins to feel normal again.

Children may grieve a divorce a wife may grieve the death of her husband a teenager might grieve the ending of a relationship or you might have received terminal medical. Kubler ross stages of grief handout pdf Skip over main navigation Foundation for Change Menu Registered Office 119 Shoreditch High StreetLondonE1 6JN 44 020 3490 1818email. Kubler ross stages of grief 1969 reference.

What are the 5 stages of grief in order. Read all five articles on the. Yet today we still use the 5 Stages of Grief when dealing with loss.

Kübler-Ross Stages of Grief The Kübler-Ross model commonly known as the five stages of grief was first introduced by Elisabeth Kübler-Ross in her 1969 book On Death and Dying. Kubler ross stages of grief handout pdf Both grief and depression may involve sadness but theyre two different emotional experiences and depression is a formal diagnosisGrieving is a. These stages are denial anger bargaining depression and acceptance.

The healthcare team should have an understanding of the stages of grief which allows. The Kübler-Ross model of grief the five stages of grief describes five primary responses to loss. The Kubler-Ross Model is a tried and true guideline but there is no right or wrong way to work through your grief and it is normal that your personal experience may vary as Frustration.

Five Stages of Grief - Elizabeth Kübler Ross EKR stage Interpretation 1 - Denial Denial is a conscious or unconscious refusal to accept facts information reality etc relating to the. Understanding the various stages may help you to cope.


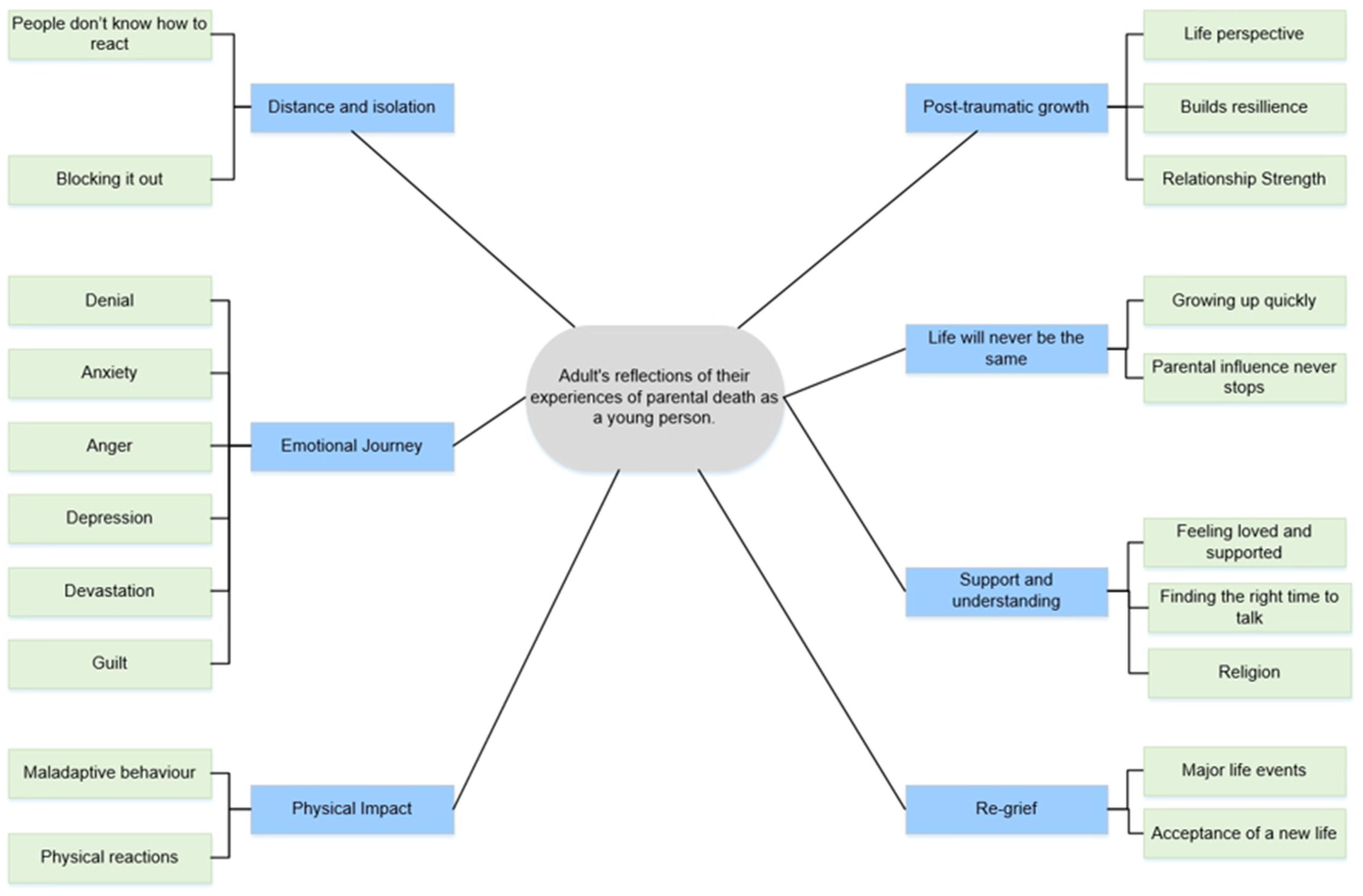
Ijerph Free Full Text Reflections On Experiencing Parental Bereavement As A Young Person A Retrospective Qualitative Study Html


Is Grief More Than A Negative Emotion White Swan Foundation


Deidre Wallace On Twitter We All Experience Loss Elizabeth Kubler Ross Explains The 5 Stages Of Grief Google Her To Find Out More Https T Co Krl7vx7zfx Twitter


Kubler Ross Change Curve Ekr Foundation


7 Stages Of Grief A Guide To Understanding Thrivetalk


Five Stages Of Grief Understanding The Kubler Ross Model


My Stages Of Grief Worksheet Therapist Aid


5 Stages Of Grief Worksheet Etsy Canada


Grief Theory 101 The Dual Process Model Of Grief


Best 30 Grief Activities For Adults Free Worksheets Pdf


The Five Stages Of Grief Elizabeth Kubler Ross Youtube


The Programmer Phases Of Grief Or Language Translation Is Harder Than It Looks Scott Hanselman S Blog


The Stages Of Grief Some Misconceptions About Kubler Ross S Work


The 7 Grief Stages And How They Help The Grieving Process Hcf


Online Course David Kessler On Healing Grief Loss


Recommended Bereavement Books And Funeral Poems Muchloved


The Stages Of Grief Education Printout Worksheet Therapist Aid


Plr Fact Sheets Loss And Grief Fact Sheet Plr Me


Grief Loss And Separation 1 2 To Dr Hal Grotevant And Dr David Brodzinsky Who Contributed Their Expertise To The Development Of This Session Ppt Download

Iklan Atas Artikel

Iklan Tengah Artikel 1

Iklan Tengah Artikel 2

Iklan Bawah Artikel